-
使用PHP动态生成QR码(二维码)
在线有许多开源库可用于生成快速响应 (QR) 代码。sourceforge中提供了一个用于在 PHP 中生成 QR 代码的优秀开源库。
南栀阁 2023-09-20
0 0 -
如何使用递归函数获得数字的阶乘
当我们使用递归来计算一个数字的阶乘时,我们首先需要定义一个递归函数。
南栀阁 2023-09-20
0 0 -
如何在 PHP 中添加日期中的天数?
在 PHP 中,您可以使用 date() 函数来获取当前日期,然后使用 strtotime() 函数来添加指定的天数。
南栀阁 2023-09-20
0 0 -
PHP中如何重定向到另一个页面?
在 PHP 中,您可以使用 header() 函数来执行重定向操作,将用户从一个页面重定向到另一个页面。
南栀阁 2023-09-20
0 0 -
PHP 函数将时间戳转换为前时间 (多久之前)
在本教程中,我们将学习使用 PHP 函数将时间戳转换为前时间。
南栀阁 2023-09-20
0 0 -
如何在 PHP 中验证电子邮件 ID
在本教程中,我们将学习如何使用最简单的方法在 PHP 中验证电子邮件 ID。
南栀阁 2023-09-20
0 0 -
在 PHP 中通过 IP 地址获取城市国家
如何在 PHP 中通过 IP 地址获取城市国家?代码如下
南栀阁 2023-09-20
0 0 -
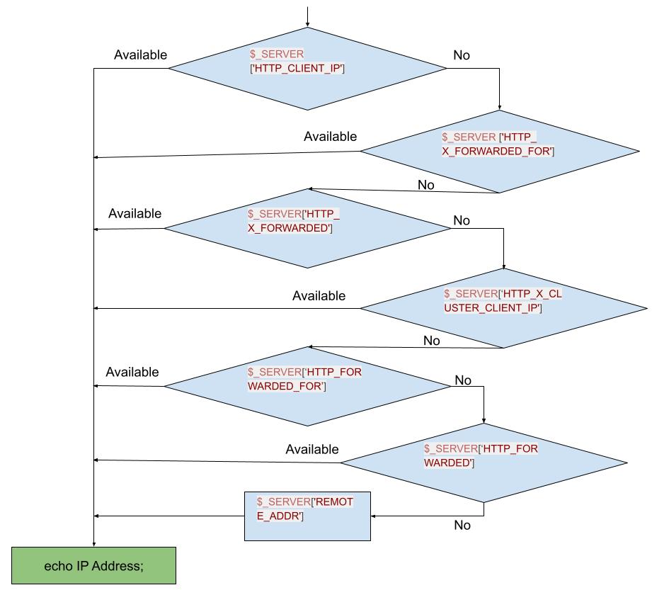
如何在 PHP 中获取客户端用户 IP 地址
“大多数情况下”,单行 PHP 脚本就足以使用 PHP 获取 IP 地址。 首先,我将展示一行 PHP 代码,然后展示一个几乎涵盖其余情况的小函数。接下来讨论了获取IP地址的隐私问题。
南栀阁 2023-09-19
0 0 -
推荐5款好用的PHP代码编写工具
当涉及到使用PHP进行编码时,有许多工具可供选择,以下是推荐的五款常用的PHP编码工具
南栀阁 2023-06-13
0 1 -
WordPress无需插件实现文章代码高亮
要在WordPress中使用纯代码实现文章的代码高亮,您可以使用以下步骤: 打开您的WordPress管理后台,导航到“外观”->“编辑器”。 在编辑器中,找到并打开您的……
南栀阁 2023-06-13
0 0

